ACman 7,722 #1 Posted July 8, 2024 What key switch and push button starter switch do I need for a 753 ? 1 Share this post Link to post Share on other sites
gwest_ca-(File Mod) 12,234 #2 Posted July 8, 2024 3 Share this post Link to post Share on other sites
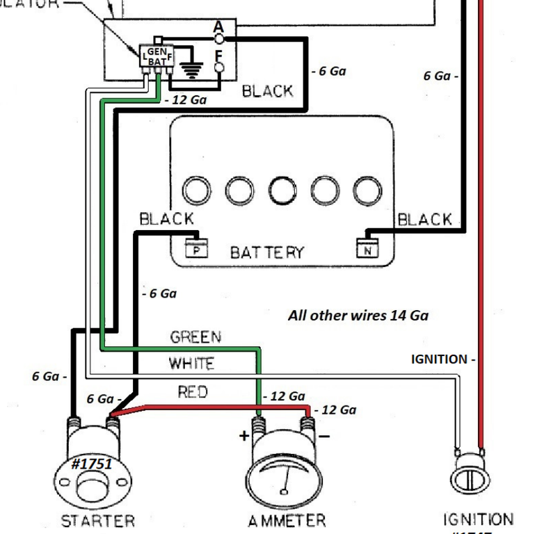
ri702bill 12,101 #3 Posted July 8, 2024 Not sure if the 753 came with a solenoid or not. The use of one takes the high amperage load away from the starter button..... The key switch is a simple on-off to the "+" wire to the coil... 1 Share this post Link to post Share on other sites
ACman 7,722 #4 Posted July 8, 2024 2 hours ago, ri702bill said: Not sure if the 753 came with a solenoid or not. The use of one takes the high amperage load away from the starter button..... The key switch is a simple on-off to the "+" wire to the coil... I don’t believe there’s a starter solenoid on round hoods . Share this post Link to post Share on other sites
ri702bill 12,101 #5 Posted July 8, 2024 8 minutes ago, ACman said: I don’t believe there’s a starter solenoid on round hoods . All the more reason to add one!!! 1 Share this post Link to post Share on other sites
pfrederi 20,533 #6 Posted July 8, 2024 Those push button switches are heavy duty designed to carry big amperage. Used on most older Farm tractors some of mine are over 50 years old still working.... No need to mess with a solenoid that is another potential failure point. 2 1 Share this post Link to post Share on other sites
squonk 46,561 #7 Posted July 8, 2024 @ACman Starter button Napa # ST26 1 Share this post Link to post Share on other sites
ACman 7,722 #8 Posted July 8, 2024 Starter button is easy to find it’s the key switch that has to carry the cranking amps is the problem . 1 Share this post Link to post Share on other sites
ri702bill 12,101 #9 Posted July 8, 2024 2 minutes ago, ACman said: Starter button is easy to find it’s the key switch that has to carry the cranking amps is the problem . That is how my 854 WAS wired - 3 position Indak keyswitch that the high current went thru... Added a solenoid (similar to my C81)... 1 Share this post Link to post Share on other sites
squonk 46,561 #10 Posted July 8, 2024 (edited) 36 minutes ago, ACman said: Starter button is easy to find it’s the key switch that has to carry the cranking amps is the problem . If you have a starter button, the key switch only has to feed power to the coil. It should not be carrying cranking amps. Edited July 8, 2024 by squonk 2 2 Share this post Link to post Share on other sites
ACman 7,722 #11 Posted July 8, 2024 It’s not my tractor so it’s not up to me to decide but I’ve found a few Cole Hersee 95597-bx switches doing a search plus a few lower dollar options . There’s more with smaller terminals too . https://www.amazon.com/Caterpillar-Disconnect-Position-Excavators-Equipment/dp/B0BRKV7CJV/ref=asc_df_B0BRKV7CJV/?tag=hyprod-20&linkCode=df0&hvadid=693653166911&hvpos=&hvnetw=g&hvrand=11383188861063707155&hvpone=&hvptwo=&hvqmt=&hvdev=c&hvdvcmdl=&hvlocint=&hvlocphy=1019476&hvtargid=pla-2189498851118&psc=1&mcid=ce511d1385c23b8188ca805abf01fa84&gad_source=1 1 Share this post Link to post Share on other sites
squonk 46,561 #12 Posted July 8, 2024 If it was mine, I'd wire it to original like the diagram I provided or wire it with a solenoid. 2 1 Share this post Link to post Share on other sites
Handy Don 16,601 #13 Posted July 8, 2024 1 hour ago, ACman said: There’s more with smaller terminals too . Definitely a factor--getting 6ga wire to have an efficient and solid connection through a tab-and-socket connector is nearly impossible. Even the screw-on connectors can be flimsy and failure prone. That was the decider for me “switching" to a solenoid with its big, fat studs! 1 1 Share this post Link to post Share on other sites
953 nut 66,064 #14 Posted July 8, 2024 3 hours ago, ACman said: It’s not my tractor so it’s not up to me to decide but I’ve found a few Cole Hersee 95597-bx switches doing a search plus a few lower dollar options . There’s more with smaller terminals too . https://www.amazon.com/Caterpillar-Disconnect-Position-Excavators-Equipment/dp/B0BRKV7CJV/ref=asc_df_B0BRKV7CJV/?tag=hyprod-20&linkCode=df0&hvadid=693653166911&hvpos=&hvnetw=g&hvrand=11383188861063707155&hvpone=&hvptwo=&hvqmt=&hvdev=c&hvdvcmdl=&hvlocint=&hvlocphy=1019476&hvtargid=pla-2189498851118&psc=1&mcid=ce511d1385c23b8188ca805abf01fa84&gad_source=1 That is a light duty battery disconnect. Here is an listing for the starter switch you need, $ 13,00 shipped. https://www.ebay.com/itm/305635076656?chn=ps&norover=1&mkevt=1&mkrid=711-117182-37290-0&mkcid=2&mkscid=101&itemid=305635076656&targetid=2299003535955&device=c&mktype=pla&googleloc=1026797&poi=&campaignid=21214273144&mkgroupid=164316470867&rlsatarget=pla-2299003535955&abcId=9407518&merchantid=6477864&gad_source=1&gclid=CjwKCAjwnK60BhA9EiwAmpHZw4N7x1A0U2K9ekKPorxQkFp0uLjvxB8rcg1LNEZi1wXmDz_OSGO4gxoClO0QAvD_BwE The key switch is a simple on/off switch, it will turn the power to the ignition coil on or off. https://www.amazon.com/7017817YP-Compatible-Troy-Bilt-Simplicity-Snowblowers/dp/B0CBMDZ58Z/ref=asc_df_B0CBMDZ58Z/?tag=hyprod-20&linkCode=df0&hvadid=693711599254&hvpos=&hvnetw=g&hvrand=14934988753905657399&hvpone=&hvptwo=&hvqmt=&hvdev=c&hvdvcmdl=&hvlocint=&hvlocphy=1026797&hvtargid=pla-2190396254551&psc=1&mcid=e575f52c237235ca82a42b44acdd58c4&gad_source=1 2 Share this post Link to post Share on other sites
ACman 7,722 #15 Posted July 8, 2024 2 hours ago, 953 nut said: That is a light duty battery disconnect. Here is an listing for the starter switch you need, $ 13,00 shipped. ‘The push button starter isn’t the issue we carry those at the AC dealership for many tractor manufacturers and now come to think about it most of the WD’s we have just used a on/off key switch . I’ll just have to ask dad what he has squirreled away in the electrical aisle , if all I need is 14ga like @squonk Mike’s first schematic shows . Mike do you have a link to the first schematic ? 1 Share this post Link to post Share on other sites
squonk 46,561 #16 Posted July 8, 2024 1 minute ago, ACman said: ‘The push button starter isn’t the issue we carry those at the AC dealership for many tractor manufacturers and now come to think about it most of the WD’s we have just used a on/off key switch . I’ll just have to ask dad what he has squirreled away in the electrical aisle , if all I need is 14ga like @squonk Mike’s first schematic shows . Mike do you have a link to the first schematic ? All you need is one of those WD on off key switch, 3 Share this post Link to post Share on other sites